1、半导体增长或趋缓,中美市场是核心
从全球半导体销售额看,2024年受中美为代表的核心市场增长推动,全球半导体行业复苏强劲,WSTS最新数据将其增速由此前的12.5%上调至19.0%。从2025年全球半导体销售额预测看,主流机构预测在6%-15.6%之间,相较于2024年放缓明显。

2025年全球半导体销售额增长预测
资料来源:芯八哥整理
从区域市场看,WSTS数据显示,2024年以德国为代表的欧洲市场萎缩较大,同比下滑6.7%;北美和亚太市场(除日本外)增长强劲,同比增速分别达38.9%、17.5%。2025年,WSTS预测北美和亚太市场仍是最主要的增量市场,中国和美国增长预期乐观。

2025年全球半导体各区域市场销售额增长预测
资料来源:WSTS、芯八哥整理
2、AI驱动明显,关注新能源和低空经济
细分品类看, WSTS预计2025年增速最快的前三名是逻辑、存储和传感器,分别增长16.8%、13.4%和7.0%。相较于2024年,存储产品增速回调明显,AI增长驱动下逻辑芯片增速快速上升。受汽车和工业需求影响,微处理器/控制器、分立器件分别增长5.6%、5.8%。模拟芯片触底回升明显,同比增长4.7%。

2025年全球半导体细分品类增长预测
资料来源:WSTS、芯八哥整理
从终端应用市场看,消费电子和医疗器械增长趋稳,工业和通信触底回升,AI、新能源及电动汽车仍是主要增量市场驱动力,关注无人机为代表的的低空经济发展潜力。

资料来源:IDC、中金公司、Wind、芯八哥整理
3、元器件分销市场格局重塑,文晔登顶
截至2024Q3,受益于数据中心及服务器强劲增长和中国市场需求复苏提振,文晔科技连续两个季度单季营收超艾睿,前三季度累计营收更是首超艾睿登顶全球电子元器件分销龙头“宝座”。同时,此前行业第三的大联大单季度也首创历史新纪录,超艾睿位居全球电子元器件分销第二。艾睿和安富利今年受欧美市场需求“拖累”,不仅“老大”地位难保,“老二”位置也岌岌可危。国内市场同理,2024Q3香农芯创凭借AI相关存储品类,营收跃居中国市场分销商第二。综合来看,全球电子元器件分销市场格局面临重塑,正迎来新一轮洗牌期。

资料来源:芯八哥整理
4、2025年中国电子元器件贸易及出海布局趋势
(1)中国集成电路贸易逆差持续缩小
随着以中国为代表的区域市场需求市场复苏回升,预计2025年中国集成电路进出口额分别超3700、1700亿美元。
从进口市场看,得益于中国庞大的的消费电子、电动汽车、新能源及工业自动化需求市场,中国台湾、韩国、马来西亚及日本仍将是2025年中国最主要的进口来源地。其中,中国台湾自2015年以来一直是中国大陆最主要的进口来源地,2015-2022年贸易额一直呈增长状态,2023年受贸易限制影响有所下降,但仍保持第一位置。值得关注的是,随着最新对华出口政策限制升级,中国台湾地区和韩国将有一定波动。

2015-2024年中国集成电路主要进口市场金额走势
资料来源:中国海关、芯八哥整理
出口市场看,预计2025年中国香港仍将是国内主要出口中转地,中国台湾、韩国、越南及马来西亚位居前列,东南亚市场将成为国内未来出口的最主要增量市场之一。其中,美国市场近几年呈现一定增长态势,但出口额基本维持20亿美元左右;越南、马来西亚及新加坡等东南亚国家受关税影响有所波动,马来西亚和越南等降幅相对明显。

2015-2024年中国集成电路主要出口市场金额走势
资料来源:中国海关、芯八哥整理
在经历了2018-2020年中美贸易战的阵痛期之后,中国集成电路产业竞争力逐步提升,逐渐加强了与东亚、东南亚各国的产业链合作。同时,国内集成电路贸易逆差逐年缩小,国产芯片厂商竞争力不断提升。
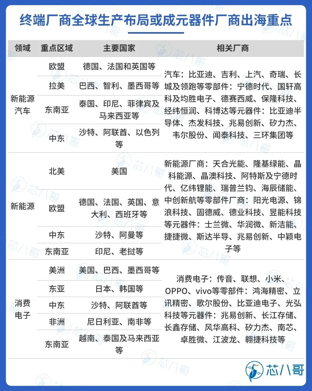
(2)东南亚和南美将成电子元器件厂商出海重点
随着国内代工厂、终端企业国际化程度越来越高,在海外市场布局加速,其对于建立弹性元器件供应链体系需求愈发迫切,逐步带动了上游元器件供应链配套厂商建立海外仓库、办事处、物流及生产基地等,终端产业发展需求带动元器件供应链外迁趋势明显。
从电子元器件出海市场分布看,东南亚和南美将成为重点市场。当前,中国消费电子、光伏等新能源产品、电动汽车等在越南、马来西亚、泰国等地区布局较早,巴西、墨西哥等美洲各国布局提速,逐渐成为国内元器件厂商重点出海的目标市场之一。

资料来源:芯八哥整理
5、政策与关税变动频繁,供应链不确定因素增加
当前,半导体产业逆全球化趋势明显。中国作为全球最大半导体进出口市场之一,以及在电动汽车、光伏、储能、通信、消费电子、服务器等生产和消费位居前列,政策和关税变动在新的一年影响或将延续。
其中,欧盟作为中国新能源汽车主要出口区域之一,去年以来积极推动对华电动汽车关税调整。欧美地区在光伏等领域政策变动频繁,消费电子生产及AI相关产业也是政策和关税的重点领域。美国、欧洲、中国、印度及日韩等将成为全球半导体未来政策和关税影响较大的区域市场之一,对于新的一年电子元器件供应链影响持续。

资料来源:芯八哥整理
elexcon2025深圳国际电子展
年度电子 + 嵌入式 + 半导体大展
由博闻创意会展主办的elexcon2025深圳国际电子展将于2025年8月26-28日在深圳会展中心(福田)举办,以 “AII for AI, AIl for GREEN:为AI与双碳提供全方位技术与供应链支持” 为主题。展会将集中展示 AI与算力芯片、存储、嵌入式与AIoT、电源及能源电子、Chiplet异构集成生态等前沿产品与技术及解决方案,全面覆盖人工智能、新能源汽车、工业自动化、物联网等热门领域,推动技术创新与产业发展。当前展位正在火热预定中,欢迎报名!




电子展/电子元器件
展示范围:
半导体元件、射频芯片/滤波器/放大器、无源元件(电阻、电容、电感等)、分立元件、光电元件、晶体/晶振/时钟芯片、电源管理芯片、功率器件/SiC/GaN、保护器件、MEMS微纳米系统、传感器、测试与测量、检测认证、工具、显示、连接器线束、继电器、开关、结构件、PCB、电子新材料。
嵌入式展
展示范围:
嵌入式和端侧AI、边缘AI计算平台、AI工业电脑、嵌入式处理器/SoC/MCU/MPU、高算力处理器核心板、高速存储、RISC-V与开源、智慧显示/HMI、工业电源、无线通讯、OS操作系统、软件与工具、其他零组件、解决方案等。
半导体展
展示范围:
Chiplet生态链、SiP系统级封装、EDA电子设计自动化软件及服务、3D IC设计服务、HBM/存储 封测工艺、IC载板与玻璃基板、功率封装与陶瓷基板、半导体材料与工艺设备。
电源与能源电子技术专区
展示范围:
电源管理IC、数字电源、功率半导体、SiC/GaN、电阻电容电感、磁性元件/材料、电磁兼容emc、电源模块、电源测试等。
能源电子技术专区:
光储充、数据中心及通信用电源、功率半导体元器件、BMS/PCS/ EMS等组件等,特邀华南地区超过300家储能、服务器与数据中心及数字能源领域技术和管理人员采购交流。